Linear Integrated Circuits: AU Solved Paper : Semester – III (EEE)
AU Solved Paper [57310]
May – 2016
Linear Integrated Circuits and Applications
Semester – III (EEE)
Regulation 2013
Time
: Three Hours] [Maximum Marks : 100
Answer
ALL Questions.
PART
- A (10 × 2 = 20 Marks)
Q.1
State the limitations of IC technology.
[Refer Two Marks Q.2 of chapter - 1]
Q.2
Distinguish between dry etching and wet etching.
[Refer
Two Marks Q.62 of chapter - 1]
Q.3
Why IC 741 is not used for high frequency applications.
[Refer
Two Marks Q.78 of chapter - 2]
Q.4
Draw the circuit diagram of an integrator and give its output equation.
[Refer
Two Marks Q.40 of chapter - 2]
Q.5
What is sample and hold circuit ? Where it is used ?
[Refer
Two Marks Q.71 and Q.83 of chapter - 3]
Q.6
What is the advantage of using active clipper over passive clipper ?
[Refer
Two Marks Q.123 of chapter - 3]
Q.7
Define capture range of PLL.
[Refer
Two Marks Q.39 of chapter - 4]
Q.8
What is analog multiplier IC ? Where it is used 1
[Refer
Two Marks Q.60 of chapter 4]
Q.9
Why do switching regulators have better efficiency than the series regulators ?
[Refer
Two Marks Q.29 of chapter - 5]
Q.10
Give some examples of monolithic IC voltage regulators.
[Refer
Two Marks Q.43 of chapter - 5]
PART
- B (5 × 16 = 80 Marks)
Q.11
a) i) Distinguish diffusion and ion Implantation process in IC fabrication.
[Refer
sections 1.9 and 1.10] [6]
ii)
Describe the metallization process, assembly processing and packaging with neat
diagram.
[Refer
sections 1.12.2, 1.13] [10]
OR
i)
Discuss briefly about the PN junction diode and JFET fabrication.
[Refer
sections 1.14.2 and 1.14.6] [16]
Q.12
a) Discuss the frequency response characteristics and compensation of an operational
amplifier.
[Refer
sections 2.15.1 and 2.32] [16]
OR
i)
Explain the application of Op-Amp as differentiator.
[Refer
section 2.30] [8]
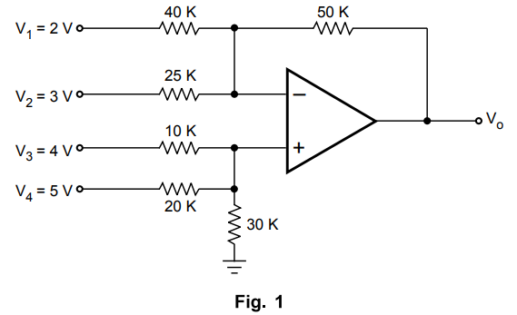
ii)
Find V0 for the given circuit.
[Refer
example 2.28.2] [8]

Q.13
a) i) Design a Schmitt trigger using Op-Amp.
[Refer section 3.28] [8]
ii)
Explain the working of successive approximation type A/D converter.
[Refer
section 3.26.2.2] [8]
OR
b)
i) Draw the instrumentation amplifier using 3 Op-Amp and derive its output
voltage equation.
[Refer
section 3.1] [8]
ii)
Explain the first order low pass butterworth filter with a neat diagram. Derive
its frequency response and plot the same.
[Refer
section 3.6] [8]
Q.14
a) With the help of schematic diagram, explain the operation of IC-566 VCO.
Also derive an expression for the output frequency.
[Refer
section 4.2] [16]
OR
b)
i) Design and draw the waveform of a 1 kHz square wave generator using 555
timer for duty cycle of 50%.
[Refer
example 4.1.9] [6]
ii)
Explain the operation of astable operation of IC555 with necessary waveform.
[Refer
section 4.1.3] [10]
Q.15
a) Explain the operation of switching regulator. Give its advantages.
[Refer
section 5.12] [16]
OR
b)
Write short notes on :
i)
LM 380 power amplifier. [Refer section 5.14] [8]
ii)
ICE 8038 Function generator. [Refer section 5.15] [8]
Linear Integrated Circuits: AU Solved Paper : Tag: : Linear Integrated Circuits - AU Solved Paper - set 4
Linear Integrated Circuits
EE3402 Lic Operational Amplifiers 4th Semester EEE Dept | 2021 Regulation | 4th Semester EEE Dept 2021 Regulation