Many industrial systems, consumer systems and process control systems require a precise measurement of the physical quantities like temperature, pressure, humidity, weight etc.
Instrumentation Amplifiers
May-03,05,08,11,13,15,16,17,
Dec.-03,04,06,08,09,10,11
Many
industrial systems, consumer systems and process control systems require a
precise measurement of the physical quantities like temperature, pressure,
humidity, weight etc. A sugar factory requires a measurement of flow, level and
temperature of juice. The plastic furnaces require precise measurement of the
temperature. The dairy plant requires a precise measurement of temperature and
the humidity. Such measurements help the industries to have the production of
quality products.
The
measurement of the physical quantities is generally carried out with the help
of a device called as transducer. A transducer is a device which converts one
form of energy into another. For example a thermocouple converts the heat
energy into an electrical energy, microphone converts the sound energy into an
electrical energy, strain gauge converts pressure, force like mechanical energy
into an electrical energy. Such a proportional electrical signal output from a
transducer can be used further to control or operate the other parts of the
system or can be used to get the display or recording of the measured physical
quantity.
But
most of the transducer outputs are generally of very low level signals. Such a
low level signals are not sufficient to drive the next stage of the system. One
more difficulty in the practical systems is that the transducer used may be
mounted on pieces of equipment or structures which are remote from the control
location. Long connecting wires or cables are required in such a case, to get
the transducer output to the control room. Due to this, the signal which itself
is low level, gets subjected to the noise and atmospheric interference. Such a
signal may be as low as few mV or even pV.
Hence
before the next stage, it is necessary to amplify the level of such signal,
rejecting the noise and the interference. Hence general single ended amplifier
like high gain emitter amplifier is not suitable to amplify such signals. For
rejection of noise, such amplifiers must have high common mode rejection ratio.
Hence a special amplifier is used to amplify such signals.
The
special amplifier which is used for such a low level amplification with high
CMRR, high input impedance to avoid loading, low power consumption and some
other features is called an instrumentation amplifier. Such special featured
instrumentation amplifiers have become an integral part of modem testing and
measurement instrumentation.
The
instrumentation amplifier is also called data amplifier and is basically a
difference amplifier. The expression for its voltage gain is generally of the
form,
A
= Vo / V2 – V1
…. (3.1.1)
where Vo = Output of the
amplifier
V2
– V1 = Differential input
which is to be amplified
Let
us list down the requirements of an instrumentation amplifier.
As
mentioned above, the instrumentation amplifiers are used to amplify the low
level differential signals very precisely, in presence of the large common mode
noise and interference signals. Hence a good instrumentation amplifier has to
meet the following specifications :
1)
Finite, accurate and stable gain : As very low level
signals are required to be amplified by the instrumentation amplifiers, high
and finite gain is the basic requirement. It is usually in the range of 1 to
1000. The gain has to be accurate and closed loop gain must be stable in
nature.
2)
Easier gain adjustment : Not only finite and stable gain is
required but a variable gain over the prescribed range is also required. The
gain adjustment must be easier and precise. Generally such gain adjustment is
done continuously using a potentiometer or is done digitally with the help of
switches, which are JFET or MOSFET switches.
3)
High input impedance : To avoid the loading of input
sources, input impedance of the instrumentation amplifier must be very high
(ideally infinite). The differential mode input impedance Zid is the
equivalent impedance between the two input terminals. The common mode input
impedance Zic is the equivalent impedance between each input
terminal and ground.
4)
Low output impedance : Extremely low output impedance
(ideally zero) to avoid the loading on the immediate stage.
5)
High CMRR : The output of transducer, when
transmitted with long transmission lines has presence of large common mode
noise voltages. The instrumentation amplifier must amplify only the
differential input, completely rejecting the common mode input component. Thus
it must have ideally infinite CMRR.
6)
Low power consumption : The power consumption of an
instrumentation amplifier should be as low as possible.
7)
Low thermal and time drifts : The parameters of the
instrumentation amplifier, should not drift with temperature or time.
8)
High slew rate : The slew rate of the instrumentation
amplifier must be as high as possible to provide maximum undistorted output
voltage swing.
9)
The amplifier must have differential input so that it can be amplified.
Let
us see the various circuits which can be used as the instrumentation amplifier
and their advantages and disadvantages.
Another
commonly used instrumentation amplifier circuit is one using three op-amps.
This circuit provides high input resistance for accurate measurement of signals
from transducers. In this circuit, a non-inverting amplifier is added to each
of the basic difference amplifier inputs. The circuit is shown in the Fig.
3.1.1.

The
op-amps A1 and A 2 are the non-inverting amplifiers forming the input or first
stage of the instrumentation amplifier. The op-amp A3 is the normal
difference amplifier forming an output stage of the amplifier.
The
block diagram representation of the three op-amp instrumentation amplifier is
shown in the Fig. 3.1.2.

a.
Analysis of Three Op-amp Instrumentation Amplifier
It
can be seen that the output state is a standard basic difference amplifier. So
if the output of the op-amp A1 is Vol and the output of
the op-amp A2 is Vo2, we can write,
Vo
= R2 / R1 (Vo2 – Vo1) …. (3.1.1)
Let
us find out the expression for Vo2 and Vo1 interms of V1,
V2, Rf1 and Rf2 and RG.
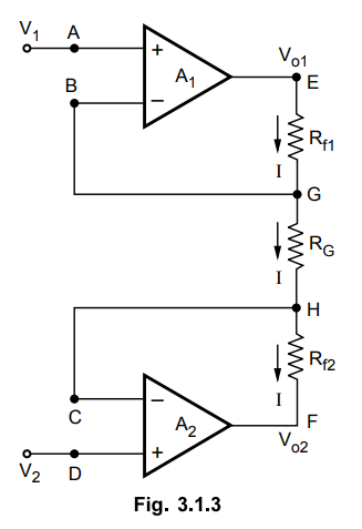
Consider
the first stage as shown in the Fig. 3.1.3.

The
node A potential of op-amp A1 is V1. From the realistic
assumption, the potential of node B is also V1 And hence potential
of G is also V1
The
node D potential of op-amp A2 is V2. From the realistic
assumption, the potential of node C is also V2. And hence potential
of H is also V2.
The
input current of op-amp A1 and A2 both are zero. Hence
current I remains same through Rfl RG and Rf2
Applying
Ohm's law between the nodes E and F we get,

This
is the overall gain of the circuit.
b. Advantages
Following
are the advantages of three op-amp instrumentation amplifier circuit :
i)
With the help of variable resistance RG, the gain can be easily varied, without
disturbing the symmetry of the circuit.
ii)
Gain depends on external resistances and hence can be adjusted accurately and
made stable by selecting high quality resistances.
iii)
The input impedance depends on the input impedance of non-inverting amplifiers
which is extremely high.
iv)
The output impedance is the output impedance of the op-amp A 3 which is very
very low. This is as required by any instrumentation amplifier.
v)
The CMRR of the op-amp A 3 is very high and most of the common mode signal will
be rejected.
vi)
By trimming one of the resistances of the output stage, CMRR can be made
extremely high, as required by a good instrumentation amplifier.
Thus
the circuit satisfies all the requirements of a good instrumentation amplifier
and hence very commonly used in practical applications.
Key
Point The resistance RG is generally implemented as
the series combination of the suitable base resistance and the pot. This is
shown in the Fig 3.1.4.

As
mentioned earlier, the instrumentation
amplifier along with the transducer bridge can be used in many practical
applications. Let us study some of such practical applications. The general
form of such systems can be called as 'data acquisition system' and can be
represented in the block diagram form as shown in the Fig. 3.1.5.

The
input stage is a transducer bridge which converts physical quantity to be
measured into an electrical signal. The signal is then carried out to an
instrumentation amplifier, with the help of transmission lines. The output
stage consists of display device, controller or some type of signal
conditioning circuit such as ADC etc.
a.
Temperature Controller
A
simple temperature control circuit can be constructed using thermistor in the
transducer bridge. The bridge is set balanced for a particular reference
temperature. For any change in this temperature, the instrumentation amplifier
produces the output voltage. Now this voltage can be used to drive the relays
which intum controls the ON-OFF of the heating unit, to control the
temperature.
The system is shown in the Fig. 3.1.6.

b.
Temperature Indicator
The
circuit shown above in the Fig. 3.1.6 can be used as a temperature indicator. As
explained earlier, bridge is kept balanced at some reference temperature when
Vo = 0 V. The meter connected at the output is calibrated to reference
temperature, corresponding to this reference condition. As temperature changes,
amplifier output also changes. The meter can be calibrated to indicate the
desired temperature range by selecting the appropriate gain of the amplifier.
c.
Light Intensity Meter
The
same circuit, replacing thermistor with a photocell can be used as a simple
light intensity meter. The bridge is made balanced for the darkness condition.
When light falls on the photocell its resistance changes and produces
imbalanced bridge condition. This produces the output, which intum produces the
meter deflection. The meter can be calibrated in terms of lux to measure the
light intensity. Such a light intensity meter is very accurate and stable.
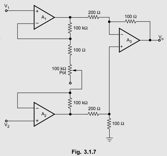
Example
3.1.1 The circuit shown in the Fig. 3.1.7 is an instrumentation
amplifier . Determine the range over which its gain can be varied if
potentiometer is varied over its entire range.

Solution
:
The gain of the instrumentation amplifier is given by,

In
the circuit given,
R2
= 100 Ω, R1 = 200 Ω, Rf =
100 k Ω
And
RG is the series combination of 100 Ω and potentiometer of 100 k Ω.
Let potentiometer resistance is 0 Ω at start,
Hence,
RG = 100 + 0 = 100 Ω

For
all practical purposes, the gain can be varied from 1.5 to 1000.5.
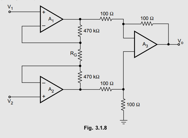
Example
3.1.2 For the instrumentation amplifier shown in the
Fig. 3.1.8, determine the value of RG if the gain required is 1000.
Solution
:
The values of various resistances are
R1
= 100 k Ω, R2 = 100k Ω, Rf = 470 k Ω
The
RG is to be selected for gain of 1000.

Review Questions
1. Draw the
instrumentation amplifier using 3 op-amps and derive the expression for the
overall gain. Illustrate the features and applications in which this is used.
Name any two commonly available instrumentation amplifiers.
May-08, 11, 13, 16,
17, Dec.-06, 08, 10, Marks 16
2. Mention the
advantages of three amplifier configuration of an instrumentation amplifiers.
Dec.-06, Marks 6
3. Explain the working
of instrumation amplifier.
May-15, Marks 8
4. What are the
requirements of good instrumentation amplifier ?
Linear Integrated Circuits: Unit III: Applications of Op-amp : Tag: : Working Principle, Circuit Diagram, Requirements, Advantages, Applications, Solved Example Problems - Instrumentation Amplifiers using Op-amp
Linear Integrated Circuits
EE3402 Lic Operational Amplifiers 4th Semester EEE Dept | 2021 Regulation | 4th Semester EEE Dept 2021 Regulation