Question : 1. Explain the loop structure with counting and indexing in 8085 programming. 2. Write an assembly program to multiply a number by 8 program using the rotate instruction. 3. Write an assembly language program for arranging an array of 8-bit unsigned number in ascending order. 4. Write an assembly language program for adding a set of a numbers. 5. Write an 8085 Assembly language program to multiply two numbers in memory locations 4200 and 4201 and store the product in memory locations 4202 and 4203.
Looping, Counting and Indexing
AU
: Dec.-05, 08, 09, 10, 11, 12, 14, 16, 17, 19, May-10, 13, 16, 17, 18, June-09,
12, 13
Before
going to implement these techniques, we get conversant with these techniques
and understand the use of them.
Looping
:
In this technique, the program is instructed to execute certain set of
instructions repeatedly to execute a particular task number of times. For
example, to add ten numbers stored in the consecutive memory locations we have
to perform addition ten times.
Counting
:
This technique allows programmer to count how many times the instruction/set of
instructions are executed.
Indexing
: This
technique allows programmer to point or refer the data stored in sequential
memory locations one by one. Let us see the program loop to understand looping,
counting and indexing.
The
program loop is the basic structure which forces the processor to repeat a
sequence of instructions. Loops have four sections.
1.
Initialization section. 2. Processing section.
3.
Loop control section 4. Result section.
Flowchart
:

1.
The initialization section establishes the starting values of
•
loop counters for counting how many times loop is executed,
•
address registers for indexing which give pointers to memory locations and
•
other variables.
2.
The actual data manipulation occurs in the processing section. This is the
section which does the work.
3.
The loop control section updates counters, indices (pointers) for the next
iteration.
4.
The result section analyzes and stores the results.
Note
: The
processor executes initialization section and result section only once, while
it may execute processing section and loop control section many times. Thus,
the execution time of the loop will be mainly dependent on the execution time
of the processing section and loop control section. The flowchart 1 shows
typical program loop. The processing section in this flowchart is always
executed at least once. If you interchange the position of the processing and
loop control section then it is possible that the processing section may not be
executed at all, if necessary. Refer flowchart 2.
Program Examples
Lab Experiment 3.1.1 : Calculate the
sum of series of numbers.

Statement :
Calculate the sum of series of numbers. The length of the series is in memory
location 2200H and the series itself begins from memory location 2201H.
a.
Assume the sum to be 8 bit number so you can ignore carries. Store the sum at
memory location 2300H.
b.
Assume the sum to be 16 bit number. Store the sum at memory locations 2300H and
2301H.
a.
Sample problem :
2200H = 04H
2201H = 20H
2202H = 15H
2203H = 13H
2204H = 22H
Result = 20 + 15 + 13 + 22 = 6AH
2300H = 6AH
Source
program :
LDA
2200H
MOV
C, A ; Initialize counter
SUB
A ; sum = 0
LXI
H, 2201H ; Initialize pointer
BACK
: ADDM ; SUM = SUM + data
INX
H ; Increment counter
DCR
C ; Decrement counter
JNZ
BACK ; If counter ≠ 0 repeat
STA
2300H ; Store sum
HLT
; Terminate program
; execution
b.
Sample problem :

2200H
= 04H 2201H = 9AH
2202H
= 52H 2203H = 89H 2204H = 3EH
Result
= 9AH + 52H + 89H + 3EH = 1B3H
A
2300H = B3H Lower byte 2301H = 01H Higher byte
Source
program:
LDA
2200H
MOV
C, A ; Initialize counter
LXI
H, 2201H ; Initialize pointer
SUB
A ; Sumlow = 0
MOV
B, A ; Sumhigh = 0
BACK:
ADD M ; Sum = sum + data
JNC
SKIP
INR
B ; Add carry to MSB of SUM
SKIP
: INX H ; Increment pointer
DCR
C ; Decrement counter
JNZ
BACK ; Check if counter ≠ 0 repeat
STA
2300H ; Store lower byte
MOV
A, B
STA
2301H ; Store higher byte
HLT
; Terminate program execution
Lab Experiment 3.1.2 : Data transfer
from memory block Bl to memory block B2.
Statement :
Transfer ten bytes of data from one memory to another memory block. Source
memory block starts from memory location 2200H where as destination memory
block starts from memory location 2300H.

Source
program :
MVI
C, 0AH ; Initialize counter
LXI
H, 2200H ; Initialize source memory
; pointer
LXI
D, 2300H ; Initialize destination
; memory pointer
BACK:
MOV A, M ; Get byte from source
; memory block
STAX
D ; Store byte in the
; destination memory
; block
INX
H ; Increment source
; memory pointer
INX
D ; Increment destination
; memory pointer
DCR
C ;Decrement counter
JNZ
BACK ; If counter ≠ 0 repeat
HLT
; Terminate program
; execution
Lab Experiment 3.1.3 : Multiply two
8-bit numbers.

Statement :
Multiply two 8-bit numbers stored in memory locations 2200H and 2201H. Store
the result in memory locations 2300H and 2301H.
Sample
problem
(2200
H) = 03H
(2201H)
= B2H
Result
= B2H + B2H + B2H
=
216H
(2300)
= 16H
(2301H)
= 02H
Note
:
In 8085 multiplication can be done by repetitive addition.
Source
program :
LDA
2200H
MOV
E, A
MVI
D, 00 ; Get the first number in DE
; register pair
LDA
2201H
MOV
C, A ; Initialize counter
LXI
H, 0000H ; Result = 0
BACK:
DAD D ; Result = result + first number
DCR
C ; Decrement count
JNZ
BACK ; If count ≠ 0 repeat
SHLD
2300H ; Store result
HLT
; Terminate program execution
Lab Experiment 3.1.4 ; Divide 16-bit
number by 8-bit number.
Statement :
Divide 16 bit number stored in memory locations 2200H and 2201H by the 8 bit
number stored at memory location 2202H. Store the quotient in memory locations
2300H and 2301H and remainder in memory locations 2302H and 2303H.

Sample
problem :
(2200H) = 60H
(2201H) = AOH
(2202H) = 12H
Result = A060H/12H = 8E8H Quotient
and
10H remainder
(2300H) = E8H
(2301H) = 08H
(2302H) = 10H
(2303H) = 00H
Source
program :
LHLD
2200H ; Get the dividend
LDA
2202H
MOV
C, A ; Get the divisor
LXI
D, 0000H ; Quotient = 0
BACK
; MOV AA, L
SUB
C ; Subtract divisor
MOV
L, A ; Save partial result
JNC
SKIP ; If CY ≠ 1jump
DCR
H ; Subtract borrow of previous
;
subtraction
SKIP
: INX D ; Increment quotient
MOV
A, H
CPI,
00 ; Check if dividend < divisor
JNZ
BACK ; If no repeat
MOV
A, L
CMP
C
JNC
BACK
SHLD
2302H ; Store the remainder
XCHG
SHLD
2300H ; Store the quotient
HLT
; Terminate program execution
Lab Experiment 3.1.5 : Find the
negative numbers in a block of data.
Statement :
Find the number of negative elements (most significant bit 1) in a block of
data. The length of the block is in memory location 2200H and the block itself
begins in memory location 2201H. Store the number of negative elements in
memory location 2300H.

Sample
problem :
(2200H) = 04H
(2201H) = 56H
(2202H) = A9H
(2203H) = 73H
(2204H) = 82H
Result = 02 since 2202H and 2204H contain
numbers with a MSB of 1.
Source
program :
LDA
2200H
MOV
C, A ;Initialize count
MVI
B, 00 ; Negative number = 0
LXI
H, 2201H; Initialize pointer
BACK:
MOV A, M ; Get the number
ANI
80H ; Check for MSB
JZ
SKIP ; If MSB = 1
INR
B ; Increment negative
;
number count
SKIP
: INX H ; Increment pointer
DCR
C : Decrement count
JNZ
BACK ; If count ≠ 0 repeat
MOV
A, B;
STA
2300H ; Store the result
HLT
; Terminate program
;
execution
Lab Experiment 3.1.6: Find the largest
of given numbers.
Statement:
Find
the largest number in a block of data. The length of the block is in memory
location 2200H and the block itself start from memory location 2201H. Store the
maximum number in memory location 2300H. Assume that the number in the block
are all 8 bit unsigned binary numbers.
Sample
problem :
(2200H)
= 04
(2201H)
= 34H
(2202H)
= A9H
(2203H)
= 78H
(2204H)
= 56H
Result
= (2202H) = A9H.

Source
program:
LDA
2200H
MOV
C, A ; Initialize counter
XRA
A Maximum = Minimum
;
possible value = 0
LXI
H, 2201H ; Initialize pointer
BACK
CMP M ; Is number > maximum
JNC
SKIP
MOV
A, M Yes, replace maximum
SKIP
: INX H
DCR
C
JNZ
BACK
STA
2300H ; Store maximum number
HLT
; Terminate program execution
Lab Experiment 3.1.7 : Arrange numbers
in the ascending order.
AU
: Dec.-05, 18, May-10, 16, June-12, 13
Statement :
Write a program to sort given 10 numbers from memory location 2200H in the
ascending order.
Source
program :
MVI
B, 09 ; Initialize counter 1
START
: LXI H, 2200H ; Initialize
memory pointer
MVI
C, 09H ; Initialize counter 2
BACK
: MOV A, M ; Get the number
INXH ; Increment memory pointer
CMP
M ; Compare number with next number
JC
SKIP ; If less, don't interchange
JZ
SKIP ; If equal, don’t interchange
MOV
D, M
MOV
M, A
DCX
H
MOV
M, D
INX
H ; Interchange two numbers
SKIP
: DCR C ; Decrement counter 2
JNZ
BACK ; If not zero, repeat
DCR
B ; Decrement counter 1
JNZ
START ; If not zero, repeat
HLT
; Terminate program execution
Flowchart
:

Lab Experiment 3.1.8 : Calculate the
sum of series of even numbers.
Statement :
Calculate the sum of series of even numbers from the list of numbers. The
length of the list is in memory location 2200H and the series itself begins
from memory location 2201H. Assume the sum to be 8 bit number so you can ignore
carries and store the sum at memory location 2210H.

Sample
problem :
2200H
= 4H
2201H
= 20H
2202H
= 15H
2203H = 13H
2204H
= 22H
Result
= 20 + 22 = 42H
2210H
= 42H
Source
program :
LDA
2200H
MOV
C, A ; Initialize counter
MVI
B, 00H ; sum = 0
LXI
H, 2201H ; Initialize pointer
BACK:
MOV A, M ; Get the number
ANI
01H ; Mask Bit1 to Bit7
JNZ
SKIP ; Don't add if number is
;
ODD
MOV
A, B ; Get the sum
ADD
M ; SUM = SUM + data
MOV
B, A ; Store result in B register
SKIP
: INX H ; Increment pointer
DCR
C ; Decrement counter
JNZ
BACK ; If counter 0 repeat
STA
2210H ; Store sum
Lab Experiment 3.1.9 ; Search a byte in
a given numbers.
Statement :
Search the given byte in the list of 50 numbers stored in the consecutive
memory locations and store the address of memory location in the memory
locations 2200H and 2201H. Assume byte is in the C register and starting
address of the list is 2000H. If byte is not found store 00 at 2200H and 2201H.

Source
program :
LXI
H, 2000H ; Initialize memory
;
pointer
MVI
B, 52H ; Initialize counter
BACK
: MOV A, M ; Get the number
CMP
C ; Compare with the
;
given byte
JZ
LAST ; Go last if match
;
occurs
INXH
; Increment memory
;
pointer
DCRB
; Decrement counter
JNZ
B ; If not zero, repeat
LXI
H, 0000H
SHLD
2200H
JMP
END ; Store 00 at 2200H
;
and 2201H
LAST
: SHLD2200H ; Store memory
;
address
END
: HLT ; Stop
Lab Experiment 3.1.10 : Transfer
contents to overlapping memory blocks.
Statement : Write assembly language program to with proper comments for the following : A block of data consisting of 256 bytes is stored in memory starting at 3000H. This block is to be shifted (relocated) in memory from 3050H onwards. Do not shift the block or part of the block anywhere else in the memory.
Source
program :
Two
blocks (3000 - 30FF and 3050 - 314F) are overlapping. Therefore it is necessary
to transfer last byte first and first byte last.
MVI
C, FFH ; Initialize counter
LXI
H, 30FFH ; Initialize source memory pointer
LXI
D, 314FH ; Initialize destination memory pointer
BACK
: MOV A, M ; Get byte from source memory block
STAX
D ; Store byte in the destination memory block
DCX
H ; Decrement source memory pointer
DCX
; Decrement destination memory pointer
DCR
C ; Decrement counter
JNZ
BACK ; If counter ^ 0 repeat
HLT
; Stop execution
Lab Experiment 3.1.11 : Multiply two eight
bit numbers with shift and add method.
Statement :
Multiply the 8-bit unsigned number in memory location 2200H by the 8-bit
unsigned number in memory location 2201H. Store the 8 least significant bits of
the result in memory location 2300H and the 8 most significant bits in memory
location 2301H.
Sample
problems :
(2200)
= 1100 (0CH)
(2201)
= 0101 (05H)
Multiplicand
1100 (1210) Multiplier 0101(510)
Result 12 × 5 = 6010
For
simplicity, Multiplicand and Multiplier are taken 4-bit each.

Source
program:
LXI
H, 2200H ; Initialize the memory pointer
MOV
E, M ; Get multiplicand
MVI
D, 00H ; Extend to 16-bits
INX
H ; Increment memory
;
pointer
MOV
A, M ; Get multiplier
LXI
H, 0000H; Product = 0
MVI
B, 08H ; Initialize counter with
;
count 8
MULT
DAD H ; Product = product x 2
RAL
JNC
SKIP ; Is carry from multiplier 1 ?
DAD
D : Yes,
;
Product = Product + Multiplicand
SKIP
: DCR B ; Is counter = zero
JNZ
MULT ; no, repeat
SHLD
2300H; Store the result
HLT
; End of program

Lab Experiment 3.1.12 : Divide 16-bit
number with 8-bit number using shifting technique.
Statement :
Divide the 16-bit unsigned number in memory locations 2200H and 2201H (most
significant bits in 2201H) by the 8-bit unsigned number in memory location
2300H store the quotient in memory location 2400H and remainder in 2401H.
Assumption
:
The most significant bits of both the divisor and dividend are zero.
Sample
problem :
For
simplicity, Dividend and divisor are taken 8-bit and 4-bit respectively
Dividend
= 0110 0001 (61H) Divisor = 0111 (07H)

Source
program :
MVI
E, 00 ; Quotient = 0
LHLD
2200H ; Get dividend
LDA
2300 ; Get divisor
MOV
B, A ; Store divisor
MVI
C, 08 ; Count = 8
NEXT : DAD H ; Dividend = Dividend × 2
MOV
A, E
RLC
MOV
E, A ; Quotient = Quotient × 2
MOV
A, H
SUB
B ; Is most significant byte of Dividend : > divisor
JC
SKIP ; No, go to Next step
MOV
H, A ; Yes, subtract divisor
INR
E ; and Quotient = Quotient + 1
SKIP
DCR C ; Count = Count – 1
JNZ
NEXT ; Is count ≠ 0 repeat
MOV
A, E
STA
2401H ; Store Quotient
MOV
A, H
STA
2401H ; Store remainder
HLT ; End of program.
Flowchart
:

Lab Experiment 3.1.13 : Write an
assembly language program to generate fibonacci number.
MVI
D, COUNT ; Initialize counter
MVI
B, 00 ; Initialize variable to store
previous number
MVI
C, 01 ; Initialize variable to store
current number
BACK
: MOV A, B ; [Add two
ADD
C ; numbers ]
MOV
B, C ; Current number is now previous number
MOV
C, A ; Save result as a new current number
DCR
D ; Decrement count
JNZ
BACK ; If count ≠ 0 go to BACK
HLT
; Stop.
Lab Experiment 3.1.14 : Program to
evaluate a2 + b2
Statement :
Write 8085 assembly language program to perform the following, a2 +
b2, where a and b are 8 - bit binary numbers. Explain with algorithm
and flowchart.

Algorithm
1.
Read number a.
2.
Find a2 by performing a × a and store result 1.
3.
Read number b.
4.
Find b2 by performing b × b and store result 2.
5.
Result = Result 1 + Result 2
Refer
Lab experiment 3.1.11 for the flowchart of multiplication routine.
Program
MVI
E, Number a ; Get the number a
CALL
MULTIPLY ; Call multiply subroutine
SHLD
2200H ; Store result 1
MVI
E, Number b ; Get the number b
CALL
MULTIPLY ; Call multiply subroutine
XCHG
; Store result 2 in DE
LHLD
2200H ; Get the result 1 in HL
DAD
D ; HL → HL + DE
HLT
: Stop
MULTIPLY:
MVI D, 00 ; Extend to 16-bit
MOV
A, E ; Multiplier = multiplicand
LXI
H, 0000H ; Product = 0
MVI
B, 08H ; Initialize counter with
;
count 8
MULT:
DAD H ; Product = product × 2
RAL
JNC
SKIP ; Is carry from multiplier 1?
DAD
D ; Yes, Product = Product + Multiplicand
SKIP:
DCR B : Is counter = zero
JNZ
MULT ; no repeat
RET
; Return to main program
Lab Experiment 3.1.15 : Program to
count given data in a set of numbers
Statement :
Write a program to count the number of times the data 02 is present in a set of
20 numbers.
It is assumed that set of 20 numbers are stored from memory location 2000H.
LXI,
2000H ; Initialize memory pointer
MVI
B, 14H ; Initialize counter
MVI
C, 00H ; Count = 0
BACK:
MOV A, M Get the number
CPI
02H ; Compare with 02
JNZ
NEXT ; If not zero skip next instruction
INR
C ; Increment count
NEXT
: INXH ; Increment memory pointer
DCR
B ; Decrement counter
JNZ
BACK ; If not zero, repeat
HLT
; Stop
Lab Experiment 3.1.16 : Program to
multiply two 16-bit numbers
AU
: June-09, Marks 12
Statement :
Write an assembly language program in 8085 to multiply two 16-bit numbers.
LXI
SP, 27FFH ; Initialize stack pointer
LXI
H, 0000H ; Result = 0 (Lower word)
SHLD
2000H ; Result = 0 (Higher word)
LXI
D, number 1 ; Multiplicand
LXI
B, number 2 ; Multiplier as a counter
BACK:
DAD D ; Result (HL) = HL + DE
JNC
NEXT ; If no carry goto NEXT
PUSH
H ; Save HL register
LHLD
2000H ; Get the higher word
INXH
; Increment word by 1
SHLD
2000H ; Save higher word
POP
H ; Get the lower word in HL
DCX
B ; Decrement counter
MOV
A, B ; Check whether
ORA
C ; BC is zero
JNZ
BACK ; if not zero, repeat
XCHG
; Exchange DE and HL
LHLD
2000H ; Get the higher word in HL
HLT
; Stop
The
32-bit answer of multiplication is in HL and DE register. The lower word is in
DE register and higher word is in HL register.
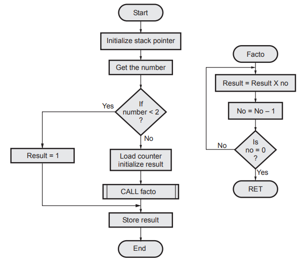
Lab Experiment 3.1.17 : Find the
factorial of a number.
Statement :
Write a program to calculate the factorial of a number between 0 to 8.
Main
program :
LXI
SP, 27FFH ; Initialize stack pointer
LDA
2200H ; Get the number
CPI
02H ; Check if number is greater than 1
JC
LAST
MVI
D, 00H ; Load number as a result
MOV
E, A
DCR
A
MOV
C, A ; Load counter one less than number
CALL
FACTO ; Call subroutine facto
XCHG
; Get the result in HL
SHLD
2201H ; Store result in the memory
JMP
END
LAST
: LXI H.0001H ; Store result = 01
SHLD
2201H
END: HLT
Flowchart
:

Subroutine
program :
FACTO
: LXI H.0000H
MOV
B, C ; Load counter
BACK
: DAD D
DCR
B ;
JNZ
BACK ; Multiply by successive addition
XCHG
; Store result in DE
DCR
C ; Decrement counter
CNZ
FACTO ; Call subroutine FACTO
RET
; Return to main program
Lab Experiment 3.1.18 : Count the
number of even and odd numbers.
AU
: Dec.-19
Statement :
Write a 8085 program to count the number of even and odd numbers in a given set
of numbers. It is assumed that set consists of twenty 8-bit numbers.
LXI,
2000H ; Initialize iteration counter
MVI
D, OOH ; Odd number count = 0
MVI
E, OOH ; Even number count = 0
BACK
: MOV A, M ; Get the number
ANI
01 H ; Mask bit 1 to bit 7
JZ
SKIP ; If even goto SKIP
INR
D ; Increment odd count
JMP
LAST
SKIP
: INT E Increment even count
LAST
: INX H ; Increment memory pointer
DCRB
; Decrement iteration counter
JNZ
BACK ; If not zero repeat
HLT
; Terminate the program execution
Note
:
D = Number of odd numbers, E = Number of even numbers
Review Question
1. Explain the loop
structure with counting and indexing in 8085 programming.
2. Write an assembly
language program in 8085 to add N one byte binary numbers stored from location
X + 1, where N is stored at location X, store the result in location Y and Y +
1. Display the result in address field.
3. Write an assembly
language program in 8085 to find the maximum number from the given n numbers.
4. Write an 8085
program to count the number of even and odd numbers in a given set of numbers.
5. Write an 8085
program to find the largest in the set of an 8-bit numbers.
6. Write an assembly
program to multiply a number by 8 program using the rotate instruction.
7. Write an ALP to add
5 data bytes stored in memory locations starting at 4500H and display the sum
in next memory location.
8. Sixteen bytes are
stored in memory locations at XX50h to XX5Fh. (Refer lab experiment 3.1.1)
Transfer the entire block of data to new memory locations starting at XX70h.
9. Write an assembly
language program for arranging an array of 8-bit unsigned number in ascending
order.
10. Write an 8085
assembly language program to multiply two 8-bit numbers.
AU : Dec.-11, 12,
Marks 8
12. Six bytes of data
are stored in memory locations starting at XX50h. Add all the data bytes. Use register
B to save any carries generated while adding data bytes. Display the entire sum
at two consecutive memory location XX70h and XX71h.
13. Write an 8085
assembly langauge program to sort numbers ascending orders.
AU : Dec.-05, May-10,
13, Marks 8
14. Write an assembly
language program for adding a set of a numbers.
15. Write an assembly
language program to sort numbers in ascending order.
16. Write an 8085 Assembly language program to multiply two numbers in memory locations 4200 and 4201 and store the product in memory locations 4202 and 4203.
Microprocessors and Microcontrollers: Unit II: (b) Looping, Counting, Time Delays & Code Conversion : Tag: : - Looping, Counting and Indexing
Microprocessor and Microcontroller
EE3404 MCU 4th Semester EEE Dept | 2021 Regulation | 4th Semester EEE Dept 2021 Regulation